The Chinese Communist Party has further tightened its control over speech, information, and thought among the Chinese people, announcing limits on what can be posted on social media.
Social media platforms in recent days have issued notices to users, requiring them to obtain “Internet News Information Service Licenses” or otherwise be banned from commenting on “politics, economics, the military, diplomacy, and other major news.”
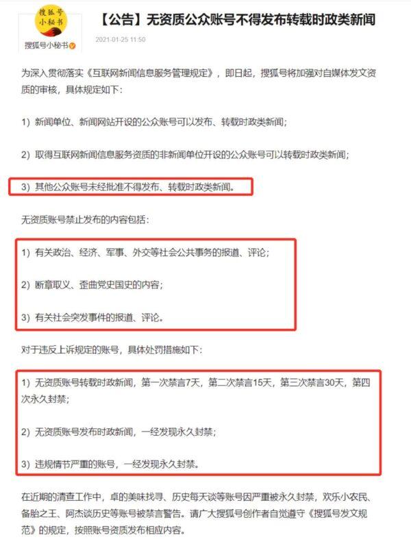
The notices explain that if a user doesn’t have a license, they are advised not to compile, publish, comment on, or interpret any information on current affairs.
The notices from Sohu and Baidu clearly state that users are now required “not to release such information without approval,” and that the new rules “prohibit the development of such content without permission or beyond the permitted scope.”

Sohu’s notice also listed penalties for violations of the new regulations.
For reposting existing information, “unlicensed accounts” spreading prohibited content will initially be banned for seven days. A second violation will trigger a 15-day suspension, followed by a 30-day suspension for a third violation.
A fourth violation will result in the account being “permanently disabled.”
The penalties are harsher for those sharing original posts. Unlicensed accounts directly posting information in violation of the rules will be “permanently banned once discovered,” the notice said.
Commentators who aren’t affiliated with a state-approved media company have said it’s almost impossible for them to be granted a license, given the long list of unrealistic requirements demanded by WeChat, Sohu, and Baidu on behalf of the authorities.
The criteria, according to the owner of the NetEase account “Tianma Xingwen,” will make personal accounts ineligible for a license.
“As a researcher and columnist on international relations, it seems that from now on, I can only talk about eating, drinking, and having fun on social media,” Ma Xiaolin, a veteran reporter who covered the Iraq war, said on Weibo on Jan. 30.
The new regulations will mean that the future of Chinese social media will “belong to only a very small number of people,” they said.
Major internet service providers that own social media platforms, such as Tencent and Sina Weibo, attended the meeting.
Zhuang Rongwen, vice minister of the CCP’s propaganda department and director of the CAC, said at the meeting that it’s necessary to “maintain the correct political orientation, public opinion orientation, and value orientation” across all internet platforms, no matter what they are.




